
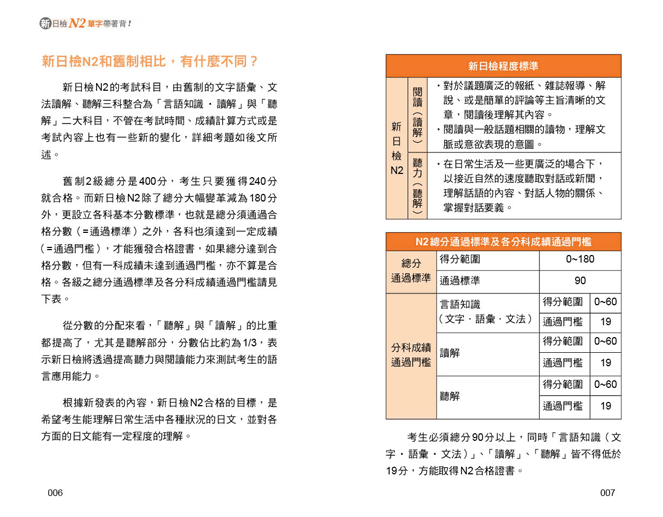
![]() |
|---|
![]() |
![]() |
![]() |
![]() |
![]() |
![]() |
![]() |
![]() |
![]() |
![]() |
![]() |
![]() |
![]() |
![]() |
![]() |
新日檢N2單字帶著背!
作者:元氣日語編輯小組
出版社:瑞蘭國際有限公司
出版日期:2012/05/17
ISBN:978-986-656-7971
類別:日語檢定
定價:299元
前往購買
本書特色
要高分通過日語檢定,第一步就是要熟記大量單字!
《新日檢N2單字帶著背!》將N2必考單字一網打盡,
精心整理讓您好學好記,
還有全真模擬試題+解析,
隨身帶著背,保證取得高分!
活用本書,新日檢N2一定合格!
理由1:發音+漢字+重音+詞性,立即熟記單字!
理由2:考前衝刺必攜,隨身背誦好方便!
理由3:2回模擬試題與完全解析,即時檢視學習成效!
本書實用6大特色:
1.詞彙豐富完整
根據官方公佈考試範圍,彙整8000個最重要的日語詞彙、用語,完全掌握中級日語必須具備的
程度,學習零疏漏。
2.詞彙解釋完整精闢
包括假名、漢字、重音、詞性、中譯,篩選過於罕用艱澀的詞意,針對新日檢N2程度所需內
容,羅列重要解釋。
3.五十音索引編排方便查詢
大量單字依五十音排序,符合日語閱讀使用習慣;索引標籤清楚標示每頁字彙內容,查詢最迅
速簡便。
4.隨堂測驗檢視學習成效
背完單字後,馬上利用「隨堂測驗」測試學習效果,不僅加深印象,還能立即了解答題時的盲
點。
5.2回模擬試題+完全解析
依據新日檢出題基準模擬2回「模擬試題+完全解析」,考題精準解說詳盡,讓您在記憶單字
後,能立即測驗自己的實力!
6.隨身攜帶好方便!
因應隨時隨地皆能背誦、準備N2單字的需求,特別製作成好攜帶的小開本。讓您不管是在捷運
裡還是公車上,都可以把握零散時間,厚植單字實力!
內容介紹
編者序
帶著背!便能輕鬆考過新日檢N2
容我來介紹《新日檢N2單字帶著背!》這本書。
自從日語檢定由原先的四級改制成五級以來,為了因應讀者急切所需,市面上的新日檢書籍,
絕大多數都是用原先出版的舊制內容,或者略作修改,或者根本完全不改只改封面,就這樣草草上
市。這樣真的可以嗎?當然不行。日語檢定之所以從四級修正成五級,自然有其道理,考試的內容
也不可能和舊制完全相同,所以怎麼可以便宜行事,無視讀者的權益,用舊的內容魚目混珠,讓讀
者有讀卻沒有考上呢?
基於上述理由,一直以日語學習第一品牌自詡的瑞蘭國際出版部,認為寧願花更多的時間和心
力,也一定要出版百分之一百因應新日檢內容的好書,讓讀者不做白工,一考就上,而且是高分過
關。
《新日檢N2單字帶著背!》就是這樣的一本書。本書由敝社的總編輯近藤知子根據十數年撰寫
日檢考題的經驗,挑出N2真正必考單字。再由三位日語系畢業的高材生依臻、仲芸、羽恩一一打
字,精確地標示出漢字、詞性、重音、中文意思。接著依照五十音順序排列,不但方便查詢,更讓
讀者在每背完一小個段落後就有成就感。最後還有近藤所出的數百題模擬試題,並由從事日語教學
近十年的我為大家做解說,相信做完之後,一定信心倍增。
就多年從事日語教育的經驗,發現一般讀者應考N2時不是不準備(因為覺得範圍太大,準備也
沒有用),要不然就亂槍打鳥(一下子練習聽力,一下子閱讀文章,一下子寫模擬試題,一下子又
猛K文法),殊不知要考上N2的第一步,就在厚植單字的實力。試想,上述的聽力、文法、閱讀,
哪一項和單字無關呢?
所以,請一步一腳印,每天把《新日檢N2單字帶著背!》吧!有讀就有分,讓我們一起加油!
瑞蘭國際出版社社長 王愿琦
作者簡介
著 / 元氣日語編輯小組
由多位日語專業人士組成,教學經驗豐富,完全瞭解學習者的需要。元氣日語編輯小組認為,學習日語唯有從興趣出發,輔以輕鬆實用的學習內容,方能一步步累積日語實力。
審定、模擬試題撰稿
こんどうともこ
日本杏林大學外文系畢業,日本國立國語研究所修了。曾任日本NHK電視台劇本編寫及校對,臺北市文化局文化快遞顧問,EZ Japan流行日語會話誌副總編輯,於輔仁大學、青輔會等機關教授日語。
單字整理、撰稿
呂依臻
國立政治大學日文系畢業,國立高雄師範大學教育學程修畢。曾任教師、翻譯、刊物企劃編輯等。
葉仲芸
淡江大學日文系畢業,曾任書籍翻譯,以及日語學習雜誌、生活叢書編輯。
周羽恩
中國文化大學日文系畢業,從事多年翻譯,包括字幕、廣告文案、法條規章等。
模擬試題解析
王愿琦
日本國立九州大學研究所比較社會文化學府碩士,博士課程學分修了。曾任元智、世新大學、台北科技大學日語兼任講師,EZ Japan流行日語會話誌總編輯。
目錄
編者序
戰勝新日檢,掌握日語關鍵能力
如何使用本書
a行
ka行
sa行
ta行
na行
ha行
ma行
ya行
ra行
wa行
模擬試題+完全解析
模擬試題第一回
模擬試題第二回
















